|
| Weight: |
1200 g
|
| Depth: |
120 mm
|
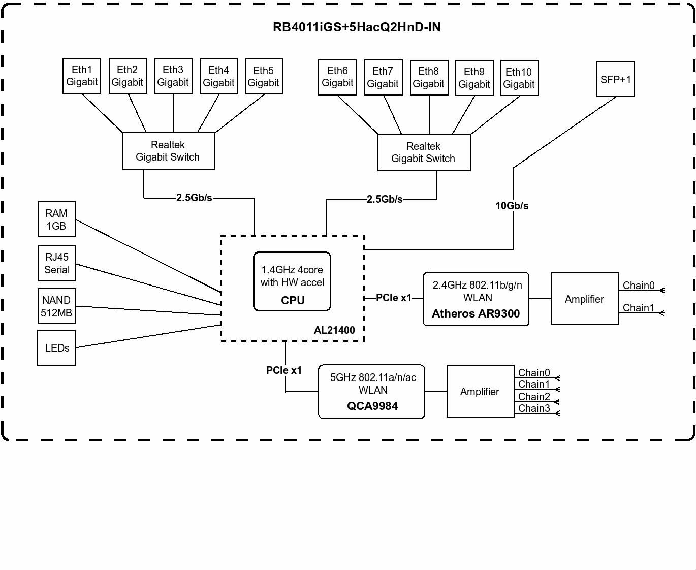
| Description: |
Adapter type: Wi-Fi adapter, connection interface: PCI, functions and features: WEP encryption, WPA encryption, Wi-Fi 802.11 standard: b Wi-Fi 1, g Wi-Fi 3, Wi-Fi device frequency range: 2.4 GHz , max. wireless connection speed: 54 �
|
| Width: |
228
|
| Height: |
30
|
| Additional Information: |
Flash memory: 512 MB
|
| Device connection type: |
Wireless, wired
|
| Number of LAN ports: |
10
|
| Communication type: |
Wi-Fi
|
| Device type: |
Router
|
| RAM: |
1024 MB
|
| Max. wireless connection speed: |
2033 Mbps
|
| WAN internet connection: |
Ethernet RJ-45, SFP, external modem
|
| Wi-Fi Standard 802.11: |
ac Wi-Fi 5, b Wi-Fi 1, g Wi-Fi 3, n Wi-Fi 4
|
| Frequency range of Wi-Fi devices: |
2.4 / 5 GHz
|
| VPN: |
IPSec, L2TP, OpenVPN, PPTP, VPN Endpoint, GRE, SSTP, Wireguard
|
| Antennas: |
4 external
|
| Routing: |
DHCP Server, NAT, SPI, DMZ, Firewall, Dynamic DNS Support, Static Routing
|
| Port speed: |
1 Gb/s, WAN 10 Gb/s, LAN 1 Gb/s
|
| Encryption: |
WEP, WPA, WPA2, WPA3
|